家纺在线
网站动态
- 2017年4月1日热点栏目资金流向千股千评个股诊断最新评级模拟交易客户端新浪财经App:直播上线博主一对一指导此板块继续暴涨无疑耗时将近两年半,三度冲击IPO之后,3月28日,欧派家居终于在上海证券交易所上市。上市前两日,均以涨停收盘。欧派家居上市的愿望如此强烈,从拟使用将近17亿募集资金用于生产项目建设和信息化系统技术改造就可以看出其IPO目的。同样打过算盘并计划扎堆上市的还有一众其他定制家居企业。随着定制家居的...
- 2017年4月1日南方网讯(全媒体记者/陈若然)3月28日,欧派家居在上海证券交易所正式挂牌上市,成功登陆A股主板。这意味着资本市场再添一家居行业上市公司。今年以来,尚品宅配、皮阿诺、欧派家居等家居行业企业陆续上市,成为A股的一道风景线。业内人士认为,家具行业开始进入更加规范的“巨头”竞争时代。欧派家居发行价格为50.08元/股,发行规模为4151万股,占其发行后总股本的10.00%。此番上市,市值已达299亿元,...
- 2017年4月1日昨日机构资金流入较多的个股:1、603186华正新材:公司主要从事复合材料及制品的设计、研发、生产及销售。2、300616尚品宅配:公司从事全屋板式家具的个性化定制生产及销售、配套家居产品的销售,并向家居行业企业提供设计软件及信息化整体解决方案的设计、研发和技术服务。3、300609汇纳科技:公司致力于线下消费行为数据分析,也即通过多种类型传感器采集线下消费者行为数据,在此基础上进行数据可视化呈现...
- 2017年4月1日尚品宅配:关于签订募集资金三方监管协议的公告2017年03月27日00:00东方财富网手机客户端|扫码下载中金网APP证券代码:300616证券简称:尚品宅配公告编号:2017-008号广州尚品宅配家居股份有限公司关于签订募集资金三方监管协议的公告本公司及董事会全体成员保证信息披露的内容真实、准确、完整,没有虚假记载、误导性陈述或重大遗漏。一、募集资金基本情况经中国证券监督管理委员会《关于核准广州...
- 2017年4月1日生意社5月10日讯日前,随着上海世博会的日渐升温,世博会各场馆也一天天刷新着参观游客的高峰,而在众多的热门场馆中,地处C区的芬兰国家馆内更是人头攒动。每位到芬兰馆参观的游客都在这座充满着灵感与科技之美的芬兰冰壶里,用万人踩踏的方式印证着贝亚克青花瓷地板的卓越品质。在世博会这个万众瞩目的国际大舞台上,完全拥有自主知识产权的青花瓷地板也在用一种独特的视角展示着“中国制造”的魅力,创造了一个实木地板挑战...
- 2017年4月1日勐海大益庄园商品展示厅。(记者徐元锋摄)“我们从未把立顿当作竞争对手”,大益集团董事长吴远之此言一出,带着几分霸气与从容。他的意思是,英国立顿公司是一个家高效的快销茶饮公司,在性质上和大益有所不同。不过长远看,作为中国茶叶龙头企业,大益和立顿在国际市场上的对决似乎迟早不可避免。谈普洱茶,大益是一座绕不开的高峰――无论你喜欢与否,它都在那里。作为行业标杆企业,大益集团的一举一动都是茶产业的风向标。今...
- 2017年4月1日原标题:大益文学书系第二辑《城》面世众作家在昆探讨城市写作云南网讯(记者张蕊)25日下午,昆明市作协主席、著名作家张庆国,何凯旋,小说家陈鹏和文学评论家宋家宏,上海戏剧学院教授张福海等数十名作家和文学爱好者,在昆明南亚生活方式书店,围绕“我的写作我的城”主题展开了交流。据了解,以“城市”为主题的大益文学书系第二辑《城》也已面市。“城市文化和文明结合在一起,中国的城市文化主要是农业文化。它是一种困难...
- 2017年4月1日春天正是藏茶好时节。随着电商的发展,网购茶叶也越来越普遍。阿里研究院发布的《2015茶叶电商微报告》显示,去年阿里零售平台共卖出88亿元的茶叶,同比增长近三成。云南年销售额达13亿元,全国排名第二,与第一名福建仍有17亿元的差距。电商买卖茶叶成新趋势“去年我走了昆明很多茶城,想要买一份雀舌,都没买到。然后朋友去四川,让他们带吧,他们又说价格不一,货品良莠不齐,不知道怎么买。”市民李先生最近迷上了网...
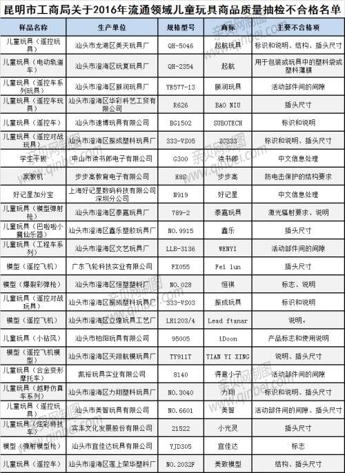
- 2017年4月1日亲贝网讯12月2日消息,近日,2016年二、三季度,昆明市工商局对流通领域商品抽检情况结果显示,5份抽查不合格名单中,涉及小家电商品、儿童玩具、装饰建筑材料、服装、日用品、珠宝玉石和贵金属商品等394个不合格产品,以及21批次的不合格装饰建筑材料。此次抽检中,24种儿童玩具商品存在质量问题,结果显示,步步高、读书郎等品牌登黑榜。据亲贝网了解,儿童玩具不合格名单涉及24个,产品包括遥控玩具、电动轨道...





