全球最大物流公司UPS到访比亚迪总部,与比亚迪签订大单,全球最大物流企业与新能源汽车领域最具潜力的车厂结成作伙伴关系。

UPS全球车队运营兼维修总监Mike Britt、UPS亚太区车辆工程部高级经理刘家兴、比亚迪副总裁张金涛等列席签约仪式。UPS与比亚迪合作,欲逐步把其车队升级为电动化,解决美国物流行业的“最后一公里”问题。
此次比亚迪与美国UPS签约,看似一个不可发生的偶然,其实早在2012年比亚迪就酝酿物流以及运输行业电动化的推进计划。

2013年晚些时候,比亚迪就生产出基于续航300公里的e6电动车的厢式货车。采用与e6相同的动力总、电池组件与控制系统,对前排座椅之后的空间进行彻底改造,第二排座椅与后备箱被一具可加装空调压缩机的封闭货箱所替代。
根据非官方流出信息看,这款仅制造了不足20台e6物流车为针对欧洲市场打造。可惜的是在那个没政策没市场的年代,比亚迪制造的e6电动车都很难寻找到大规模市场,更何况电动物流车。

以“T3”为基础改装的电动冷藏车已经完成了定型。 2014年,新能源车及全产业链成为至中国经济发展新增长点后,比亚迪再度将电动物流车计划重新提出,并以“商”(混动)为基础延伸出“T3”电动物流车。“T3”电动物流车,搭载比亚迪最新款磷酸锰锂电池、续航里程达到253公里。

因为跨国运输公司要运输大量包裹,如果能够优化运输路线,使运输路线尽可能缩短,降低运营成本自然可以提升利润率以及自身竞争实力。包括UPS、联邦快递、百事可乐、可口可乐、DHL和许多其他公司在内的一些大型的跨国公司,为了增加自己在客户供应目录中的硬实力,势必要在降低运营成本的同时还要对环境保护做出必要的实际行动。
例如:UPS、百事可乐和沃尔玛就加入了美国总统奥巴马推动的“美国商企气候承诺行动”。这些客户将在未来2-5年内使用大量新能源动力驱动的物流货车,并且一旦证实该商业案例获得成功,就可能在多个客户之间广泛推广。实际上,在美国中型卡车有着巨大的市场。UPS和联邦快递各有10万台卡车,其中大部分卡车分布在北美地区,加利福尼亚州约占卡车总数的9%。

现在,UPS和联邦快递将为在加利福尼亚州南部运营的车队提供购买(改装)20台纯电动卡车。这些纯电动卡车至少拥有170公里的满载续航里程,因而可取代UPS和联邦快递车队中80%的传统动力(柴油机)卡车。

就在本文开头提及的“UPS深圳首次引入比亚迪制造的T系列(T3、T5)纯电动物流车”。实际上美国UPS与中国比亚迪两家公司已经在2015年8月份,甚至更早就有所接触。一方面UPS需要一种采用电动能源作为动力,可以替代旗下“23英尺”(约等于7米)级别的货运卡车。
一方面比亚迪和联邦快递正在商定联邦快递初期运营的维修基地,但该维修基地可能接近于比亚迪设在兰开斯特的工厂,以便联邦快递获得比亚迪工程和技术人员的支持。

这些续航超过170公里(110英里)、充电周期在3.6小时的专用纯电动卡车的制造工作,将由“比亚迪美国加利福尼亚州分舵(分公司)”承担。与此同时,美国加州空气资源局和加州能源委员会,将通过数据记录器和实时远程信息处理技术监测和分析所有车辆的性能,并最终向市场发布项目成果和数据,为测试车辆广泛商业化做好准备。
美国UPS公司与比亚迪从2015年6月起就在纯电动卡车领域开展合作。UPS拥有1至8级的卡车,其中大部分属于5级和6级卡车,特别是弗莱特莱纳的MT45/MT55卡车。UPS在全球10万台卡车中,3000台卡车配备了VT365柴油发动机(MY2004-2007)的卡车出现了不同程度的故障。
UPS公司正计划为这3000台卡车更换新的柴油发动机,但它可能被新能源动力系统替代。比亚迪和UPS已展开合作后,计划使用磷酸铁锂电池和电动机改造成为100%的纯电动卡车。

目前“比亚迪美国加州分舵”正在为改装UPS一辆5.5米长的MY2005卡车。比亚迪预计在2015年12月中旬完成改装,并于2016年1月初交付,由UPS进行道路试验。该项目将为额外的20辆卡车改装提供资金,这些卡车将被部署到洛杉矶市中心1800号大街。
现有改装卡车为UPS最大型的送货卡车,它有218英寸长的轴距。它们5级178英寸长的卡车可能采用相同的设计方案,可能采用相同容量的电池组,或为降低成本,可选用较小容量的电池组。这两种卡车型号为UPS在加利福尼亚和北美地区的标准送货卡车。
此外,比亚迪已联系弗莱特莱纳、福特等车厂购买用于改造的底盘。比亚迪预计将实现可观的维护和燃料节省费用。预计纯电动卡车的平均维护费用约为0.13美元/英里,而柴油卡车约为0.22美元/英里。
纯电动卡车的燃料效率约为0.83英里/千瓦时,而柴油卡车约为9.00英里/加仑。假设每天行驶80英里,每周行驶6天,则相比之下,纯电动卡车每年可节省8100美元。

比亚迪为UPS卡车配备了一套145千瓦时的电池组件,电动机最大输出180千瓦、最大输出扭矩为1106磅尺。而被替换的VT365发动机有161千瓦,扭矩为600磅尺。比亚迪自行制造的电动机无传动装置,这提高了可靠性以及缩短了停驶时间,并通过传动轴和差速器连接至后传动轴。
比亚迪还为动力转向制造VTOG逆变器、二合一逆变器和低电压系统、高低压配电箱、PTC加热器以及冷却系统。如上图可见,“比亚迪美国加州分舵”为UPS制造的纯电动卡车,前转向桥至后驱动电机之间(大梁)布置了2组磷酸铁电池组件。电动机通过后传动轴将动力输出至后驱动桥的差速器。

实际上,为美国UPS制造(改装)的纯电动卡车底盘和动力总成的技术,并非比亚迪最先进的版本。在2015年9月3日,比亚迪为保障“对日作战胜利70周年阅兵大庆”制造的电动扫洗车,采用的是后驱动电机直接刚性连接后驱动桥(省去了后驱动轴),和“4合1”驱动模块总成。
● 与联邦快递的合作
在美国的联邦快递标准送货卡车为3级卡车,车辆额定总重约为5吨,轴距为3.5米,载货空间约为20立方米。虽然比亚迪尚未开始设计改造车型或新的车型,但来自两个公司的工程师们已经开始讨论可能的选项。

其基本设计方案将非常类似于UPS的改装方案,即电池组将位于底盘的车架纵梁之间,电子线路在车架纵梁外部。比亚迪或将电动机连接到带驱动轴的后驱动桥上,或干脆使用类似T8电动扫洗车那样的电动机、驱动桥合二为一的总成驱动形式。
为什么精明的“美国佬”要选择比亚迪制造的电动货车技术和解决方案?

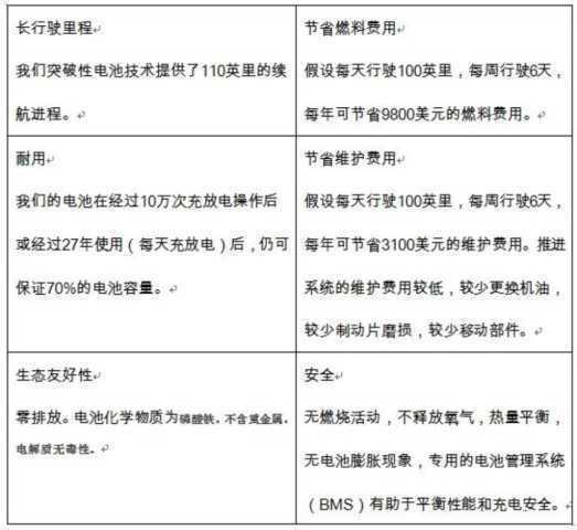
表(1)

表(2)
对于大规模商用物流企业,将传统动力卡车单程成本、全寿命周期燃油成本与维护成本综合比对后,发现比亚迪提供的不同载荷电动物流车解决方案,具备相当的经济利润与环境保护优势。
而“比亚迪美国加州分舵”为两家物流公司提供的纯电动卡车的核心技术,已经在中国市场销售的K9电动大巴、e6系列电动汽车、秦和唐油电混动车上经过2-3年的考验。无论电池续航力里程、电动机质量,还是整车的可靠性,在全球新能源车市场上具备最佳的性能、品质与售价综合优势。
表(1)为比亚迪为美国UPS、联邦快递提供的电动货车的部分技术参数和成本优势。表(2)为比亚迪对两家货运公司提供纯电动货车合同部分信息。出于商业因素考虑,笔者将部分金额隐去。

在已经到来的2016年(本文撰写于2015年12月30日),比亚迪在中国本土制造的T9双驱动桥纯电动载具部分技术,或将应用在为美国UPS与联邦快递制造的纯电动货车上。

同样在中国制造的比亚迪T9A系列纯电动载具,采用单驱动桥和左侧单边驾驶舱设定,可成为吊车、集装箱转运车(码头-堆放点)底盘。
相信,基于比亚迪在全球范围用动力电池、新能源车研发与制造的绝对领先优势,而成为美国UPS改装纯电动货车、为联邦快递制造全新的纯电动货车的唯一供应商。在中国国内,比亚迪已经与中国UPS公司、DHL公司等物流商达成协议,供应“T3”系列纯电动封闭小货车。

截止2015年11月1日,比亚迪已经在中国大陆市场售出5.0801万台新能源车。
截止2016年7月1日,“比亚迪美国加州分舵”比亚迪将为美国UPS与联邦快递交付40台纯电动货车,并提供全寿命周期内的养护服务与质量保证。

笔者认为,在2016年随着中国政府加大新能源车及全产业链支持力度,比亚迪将会在私人市场、商用市场和公交领域全面出击。坚持“技术为王”的企业理念,使得比亚迪始终保持对国内新能源市场0.5代-1代的技术优势。至2020年中国新能源车市场保有量将达到500万台。
鉴于比亚迪在2008年至2015年,短短七年间在新能源车用技术领域取得的成绩看,一个属于比亚迪的大时代即将到来!




